Instance Verification Kit (IVK)
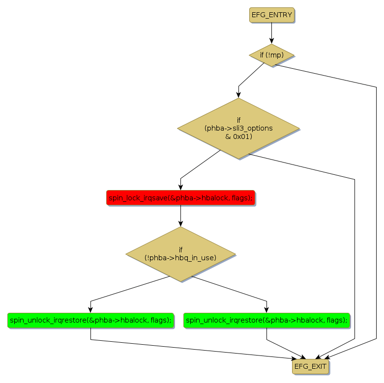
spin lock @ [16638+41+/linux-3.19-rc1/drivers/scsi/lpfc/lpfc_mem.c]
Instance Signature: hbalock
|
The Matching Pair Graph:
|
|
Function Name
|
Control Flow Graph (CFG)
|
Events Flow Graph (EFG)
|
Source Correspondence
|
|
lpfc_in_buf_free
|
|
|
[16402+16+/linux-3.19-rc1/drivers/scsi/lpfc/lpfc_mem.c]
|